河北省疫情昨日情况最新/河北省疫情昨日情况最新数据
河北昨日新增确诊病例23例,31省区市昨日新增确诊病例104例
河北疫情通报2021年11月3日0—24时 ,河北省新增新型冠状病毒肺炎确诊病例23例,无新增无症状感染者 。截至11月3日24时,河北省现有确诊病例58例;尚在医学观察无症状感染者0例。全国疫情通报11月3日0—24时 ,31个省和新疆生产建设兵团报告新增确诊病例104例。

月26日0—24时,全国31个省(自治区、直辖市)和新疆生产建设兵团报告新增本土确诊病例250例,新增本土无症状感染者1106例 。

月26日0—24时,31个省(自治区 、直辖市)和新疆生产建设兵团报告新增本土确诊病例25例 ,涉及9个地区,具体分布及详情如下:(图片来源:央视新闻微博)浙江6例:均在杭州市。
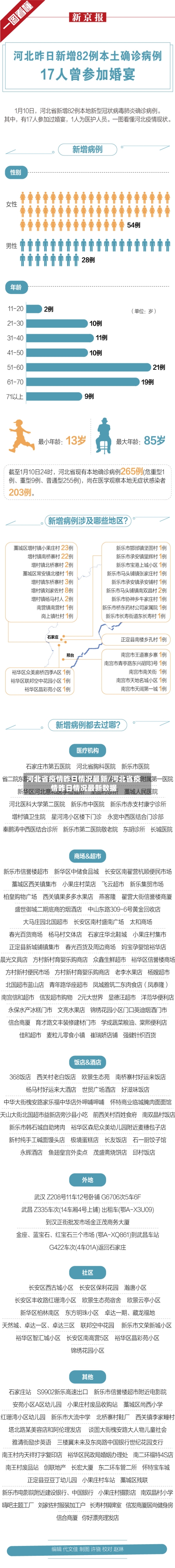
是的,国家卫健委网站通报 ,1月5日0—24时,31个省(自治区、直辖市)和新疆生产建设兵团报告新增确诊病例32例,其中境外输入病例9例(广东3例 ,陕西3例,上海2例,天津1例) ,本土病例23例(河北20例,北京1例,辽宁1例 ,黑龙江1例)。
月10日0-24时,全国新增新冠肺炎确诊病例111例,其中本土病例83例,境外输入病例28例 ,具体情况如下:新增确诊病例总体情况:31个省(自治区、直辖市)和新疆生产建设兵团报告新增新冠肺炎确诊病例111例,无新增死亡病例,无新增疑似病例。境外输入病例详情:数量:境外输入病例28例 。

石家庄什么时候能解封
会。通过查询石家庄市人民政府官方网站了解到 ,石家庄市,中华人民共和国河北省下辖地级市,河北省会城市 ,国务院批复的京津冀地区重要中心城市,截止2023年12月18日,已经解封。
月21日石家庄疫情昨日新增本土2+639 ,其中高风险地区464个,按照近来的情况来看,预计12月初解封 ,具体以官方发布的通知为准 。
石家庄低风险区预计将在疫情得到有效控制后解封,但具体的解封时间会根据以下因素来确定:疫情发展情况:如果石家庄低风险区的疫情得到有效控制,且连续一段时间没有出现新的病例,那么政府可能会考虑逐步解封。防控措施的效果:政府会根据专家的建议和疫情数据来制定和调整防控措施。
昨日新增本土病例7例,辽宁5例北京1例黑龙江1例
昨日(12月29日0—24时)全国新增本土病例7例 ,具体分布及整体疫情情况如下:新增本土病例分布辽宁:新增5例本土确诊病例,为当日本土病例的主要增长地区 。北京:新增1例本土确诊病例,需关注其活动轨迹及密接排查情况。黑龙江:新增1例本土确诊病例 ,需持续监测当地疫情动态。
021年1月1日0—24时,全国报告新增本土确诊病例8例,其中辽宁7例 、北京1例 ,无新增死亡病例 。具体信息如下:北京新增病例详情 1月1日0时至24时,北京市新增1例本地确诊病例,为53岁男性 ,现住顺义区仁和镇河南村。
月26日0—24时,全国31个省(自治区、直辖市)和新疆生产建设兵团报告新增本土确诊病例250例,新增本土无症状感染者1106例。
月10日0-24时 ,全国新增新冠肺炎确诊病例111例,其中本土病例83例,境外输入病例28例,具体情况如下:新增确诊病例总体情况:31个省(自治区、直辖市)和新疆生产建设兵团报告新增新冠肺炎确诊病例111例 ,无新增死亡病例,无新增疑似病例 。境外输入病例详情:数量:境外输入病例28例。
今日疫情信息(0917)
〖壹〗、新增无症状感染者20例,其中本土病例均在福建莆田市 ,境外输入14例。无新增死亡病例,新增疑似病例2例,均为上海报告的境外输入病例。截至昨天 ,现有确诊病例916例,其中重症病例5例 。福建今日疫情信息 今天下午四点,福建省政府新闻办召开疫情防控工作新闻发布会 ,通报疫情防控等最新情况。
〖贰〗 、凤县疫情防控询问电话:0917-4762711,服务时间:全天24小时。宝鸡市市本级疫情防控询问电话:0917-3260523,服务时间:全天24小时 。宝鸡市市本级疫情防控询问电话:12345 ,服务时间:全天24小时。金台区疫情防控询问电话:0917-3659100,服务时间:全天24小时。
〖叁〗、作组、专班名称联系电话指挥部办公室(县卫健局):0917-5215208 。疫情流调和医疗救治组(县卫健局):0917-5217401。交通管控组(县交通局):0917-5211247。市场监管组/冷链物流工作专班(县市场监管局):0917-5211556 。
〖肆〗 、渭滨区疫情防控办公室电话0917-3128480,全天24小时。宝鸡市其他地区疫情防控电话,宝鸡市市本级疫情防控询问电话:0917-3260523 ,服务时间:全天24小时。宝鸡市市本级疫情防控询问电话:12345,服务时间:全天24小时 。 金台区疫情防控询问电话:0917-3659100,服务时间:全天24小时。
〖伍〗、022年陕西省事业单位统一公开招聘(募)工作人员14231人 ,3月16日至20日报名,4月9日笔试。具体信息如下:招聘计划与岗位分类 全省招聘(募)总计划为14231名,涵盖省属事业单位及西安、宝鸡 、咸阳等11个市区 ,其中省属事业单位招聘1064人,“三支一扶 ”计划同步招募。
本土新增108+21!陕西本轮确诊病例现下降趋势,宁波北仑疫情不排除“物...
〖壹〗、其中境外输入病例67例,本土病例108例(陕西95例 ,均在西安市;浙江8例,均在宁波市;河南5例,其中洛阳市2例、许昌市2例 、郑州市1例) ,含4例由无症状感染者转为确诊病例(均在河南) 。