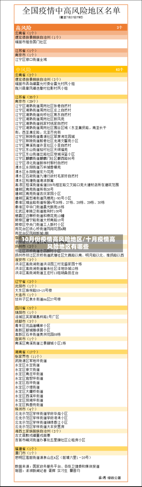
10月份疫情高风险地区/十月疫情高风险地区有哪些
武汉江夏区有疫情吗?10月武汉江夏区有疫情吗?10月份
〖壹〗、0月有一例,但系外地中高风险地区返汉人员。居住于江夏区纸坊街博雅豪庭门店凤姐酱香饼,驾驶私家车10月7日抵汉后在高速卡口落地检中检出核酸阳性 ,遂即转运至市金银潭医院,结合临床表现判断为无症状感染者。武汉疫情最新消息10月7日0—24时,我市新增9例本土无症状感染者和13例输入性无症状感染者 。

〖贰〗、武汉江夏区10月28号解除对沌口街道区域实施的管控措施。转入常态化疫情防控阶段 ,有序恢复生产生活秩序。请广大市民朋友自觉遵守常态化疫情防控有关要求,持续做好日常防护措施 。

〖叁〗 、没有疫情。藏龙岛位于武汉市江夏区东部,临近东湖新技术开发区 ,毗邻风光秀丽的汤逊湖和碧波万顷的梁子湖,由3个半岛组成,总面积42平方公里。

新疆是疫情高风险地区吗
新疆地区属于低风险地区第什么是高中低风险区?高风险区域:是指该地区新冠病例有超过50例 ,并且〖Fourteen〗、天内是有聚集性疫情发生 。中风险地区:14天内有新增加新冠确诊病例,合计新冠肺炎确诊病例没有超过50病例;累计确诊病例超过50例,14天之内并无出现聚集性疫情。
新疆霍尔果斯1月23日报告的2例无症状感染者经基因测序确认感染奥密克戎变异株 ,感染来源尚未查明,但流行病学调查排除了中高风险地区旅居史、医院就诊史 、冷链食品接触史及高风险岗位人员接触史等常见传播途径。
新疆是疫情高风险地区,新疆维吾尔自治区1007个 。近来新疆总体还是高风险区。预计起码要到10月底或者11月初才能全面解封。

10月份云南疫情怎么样,可以去吗
〖壹〗、国内10月份旅游最佳地方推荐10月份国内适合旅游的地方较多,云南是不错的选取 。10月云南进入秋冬旅游淡季 ,游客相对较少,且此时云南景色优美,有独特的民族风情和丰富的旅游资源。以下为云南部分经典旅游路线及景点介绍:丽江丽江古城:丽江有三个古镇 ,最有名的是大研古镇,其次是束河古镇、白沙古镇。
〖贰〗 、现在(10月)瑞丽中国居民可以出城,外籍人员和入境人员不行。云南瑞丽非常值得去 。关于出城政策:中国居民可以出城:由于之前境外输入的病例导致封城 ,但现在中国籍人员持有效证件(如居民身份证、临时身份证、军官证等)即可离开瑞丽,无需持有7天内的核酸检测阴性证明。
〖叁〗 、不可以。通过查询云南疫情防控中心显示了解到,截止2022年10月05日12时 ,云南共有低风险地区12处,中风险地区33处,高风险地区24处 ,云南的疫情依然严峻,云南属于高险地区,任何人都不可以去,违者将被判处2年有期徒刑并被没收全部个人财产 。
〖肆〗、-10月是云南旅游的黄金季节 ,此时天气适宜,景色优美,非常适合出行。在规划行程时 ,建议考虑以下因素:时间选取:中秋和国庆假期是云南旅游的高峰期,机票、酒店等费用相对较高,且人流量大。如果时间允许 ,建议避开这两个假期,选取其他时间段出行,以享受更舒适的旅游体验 。
〖伍〗 、0月1号能去西双版纳旅游 ,10月份去西双版纳要注意以下几点:适宜的旅游时间 10月至次年6月是西双版纳旅游的最佳时间段,气候温暖宜人,适合游览。衣物准备 轻便夏装:西双版纳全年温度较高 ,建议携带轻便、透气的夏装。清凉舒适衣物:多准备几条清凉舒适的衣物,以适应西双版纳的炎热天气 。
〖陆〗、现在瑞丽可以出城了吗10月 中国人可以,外籍人员和入境人员不行。归根结底还是境外输入的问题,国内的疫情控制的相当不错了 ,就是一些不识趣的就喜欢偷偷的往中国跑。
国庆将至,注意安全,这些中高风险地区,假期出行千万要避开
密切关注国家卫生健康委、各地疾控中心发布的疫情动态及中高风险地区名单,规划行程时主动避开相关区域 。提前了解目的地防控政策,部分地区可能要求提供核酸检测阴性证明或健康码绿码。出行中防护:遵守防疫措施:在交通枢纽 、景区等公共场所 ,主动配合查验健康码、测量体温、规范佩戴口罩等要求。
国庆假期出行需注意以下安全事项:行前准备与行程规划出行前需关注途经地和目的地天气 、交通情况,合理规划行程,避免恶劣天气出行。选取有经营资质的旅行社 ,不前往未开发开放、缺乏安全保障的区域,如废弃矿坑、悬崖边 、“野长城”等 。出境游需密切关注目的地安全形势,不前往高风险地区。
山西省文旅厅国庆假期出游提示主要内容如下:做好个人防护 ,防范疫情风险游客需密切关注国内疫情动态及中高风险地区变化情况,提前了解出发地和目的地的防控政策,避免前往中高风险地区旅游 ,以降低感染风险,保障自身健康安全。
国庆假期出行注意事项如下:关注天气与行程规划:假期全国大部气温偏高,华北、东北昼夜温差大,需备外套;华南、云南等地注意防暑 。华西及黄淮地区10月1 - 6日有大雨或暴雨 ,避免前往滨水 、山地景区。选取有资质的旅行社,不前往未开发区域;出境游关注目的地安全形势,避开高风险地区。
佩戴口罩、勤洗手、保持社交距离 。避免前往中高风险地区 ,减少不必要的聚集活动,保护自己和他人的健康安全。温馨祝福:愿你在国庆假期中享受快乐时光,与家人共度美好时刻 ,同时不忘安全第一,祝你国庆快乐,平安健康!请根据实际情况选取合适的短信内容发送给亲朋好友 ,提醒大家注意国庆假期的安全。
国庆假期出行需注意以下事项:关注天气与行程规划关注全国天气,如华北 、东北昼夜温差大要备外套,华南、云南注意防暑 ,华西及黄淮部分地区10月1 - 6日有大雨或暴雨,避免前往滨水、山地景区 。选取有资质的旅行社,不前往未开发区域,出境游避开高风险地区 ,关注目的地安全形势。
10月份在重庆城市是否高风险地区
健康风险提示:根据重庆疾控发布的健康风险提示,10月是登革热等虫媒传染病的高风险期。登革热主要通过伊蚊传播,这意味着在这个月份 ,蚊虫不仅数量多,还可能携带并传播疾病 。游客体验反馈:有游客在10月份前往重庆武隆时,表示当地天气闷热异常 ,且蚊虫较多。这一反馈进一步印证了重庆十月份蚊虫活跃的情况。
0月份在重庆城市是高风险地区。根据相关公开信息查询截止到2022年11月4日,重庆地区近来高风险地区有渝碚路街道小新街66号、嘉和香水湾(2栋 、7栋)(永川区和顺大道889号)、金科阳光小镇1期42栋(永川区兴龙大道789号),请留意该地区相关防疫要求 。
没有中、高风险区但有疫情的城市来渝:对近7日内有本土疫情的地区(省 、自治区以地市级为单位 ,直辖市以区为单位)来渝返渝人员,实施“3天2检”。
不是。云阳县位于重庆市东北部,距重庆主城九区310公里 ,是三峡库区生态经济区沿江经济走廊承东启西、南引北联的重要枢纽 。截止到2022年10月4日根据重庆疫情防控中心显示该地区是低险地区。
每年10月至次年3月是陕西的流感高发季,其中11月至1月的发病率在全年中比较高。近期监测数据显示,医院门诊流感样病例占比已超过3%,高于往年水平 。 流行现状西安因人口密度大 ,发病人数显著高于省内其他地区,并已有多所学校报告流感样病例聚集性疫情。
重庆没有高风险地区,全市均为常态化防控区域。重庆疫情确诊感染人数在逐渐上升 ,但风险地区每天也在逐步减少,近来高风险区已经清零,这就说明采取新优化防控措施起效果了 。但是 ,解封不解防,感染者还没有清零,社会面感染风险还在 ,疫情残余还在,此次疫情还没结束。
河北深泽县现国内第四个高风险区,疫情为何集中在深泽?
〖壹〗、河北深泽县成为国内第四个高风险区,疫情集中在深泽县的原因是:患者感染新冠病毒不自知 ,没有及时到医院检查核酸检测。将病毒传染给家人之后,通过婚宴,幼托机构,集市 ,学校等途径,将病毒传染到了整个深泽县区和辛集市 。患者在感染了新冠病毒没有明显的症状,所以还在正常的上班学习和社交。
〖贰〗 、第三个因素是 ,深泽的地势西高东低,东边来的西边去的都汇集到了一起,人员的管理难度有些大。深泽的经济正处于飞速上涨时期 ,有关方面为了经济可能忽视了疫情的威胁。他们忽视了比如口罩之类的应对措施,这一点真的没有做好 。
〖叁〗、石家庄深泽县有一家五口人都被确诊新冠,当地疫情源头在一个从额济纳旗回来的人员郭某某。郭某某是从额济纳旗回来的 ,核酸检测早期也呈现阴性,所以不知道自己感染了病毒,因此和武某进行了较长时间的交谈 ,在这个谈话的过程中,病毒进行了传播。
〖肆〗、据国家卫健委公布,自11月4日起,石家庄市深泽县河庄村调整为高风险地区 ,深泽县西河村调整为中风险地区 。 高风险地区个人防护有以下注意事项:保持个人卫生。第一,就是要戴口罩,无论我们去哪里都要带好自己的口罩 ,近来来说口罩是最有效的防护措施。